Der Servicekalender ist ein komfortables Excel-Tool für Berater und Projektmanager zur detaillierten Erfassung der erbrachten Leistungen einschließlich Reisekosten und sonstigen Aufwendungen im Rahmen eines Auftrags oder Projekts. Die Zeiterfassung erfolgt direkt in Stunden und Minuten bzw. durch Eingabe der Uhrzeiten, so dass eine präzise Erfassung der tatsächlichen Arbeitszeiten möglich ist. Dank einfacher Bedienung und integrierten Auswertungsfunktionen behält der Berater oder Projektmanager immer den Überblick über den Stand der Leistungen und den Projektfortschritt und kann jederzeit Rechenschaft darüber ablegen.
Wofür ist das Tool?
Berater und Projektmanager können mit dem Servicekalender die im Rahmen eines Auftrags oder Projekts erbrachten Leistungen zeit- und aufwandsgenau erfassen, einschließlich der sonstigen Aufwendungen, wie beispielsweise Reisekosten. Er steht in zwei Versionen zur Verfügung: Als Version LD zur Erfassung der Leistungszeiten nach ihrer jeweiligen Dauer in Stunden und Minuten und als Version CT, bei der die genauen Uhrzeiten der Leistungserbringung einschließlich Pausen eingetragen werden und daraus die jeweilige Leistungsdauer automatisch errechnet wird. Die Leistungs- und Kostenerfassung erfolgt auf Tagesbasis für jeden Jahresmonat. Das Gültigkeitsjahr kann frei gewählt werden, die Monatsseiten werden automatisch angepasst. Der Kalender zeigt die Kalenderwoche und die Wochentage an. Samstage, Sonntage sind farblich unterschieden. Auf einer Jahresübersichtsseite werden alle Leistungswerte, Reise- und andere Kosten sowie der Abrechnungsstatus für jeden Monat automatisch zusammengeführt und dargestellt. Interne oder externe Berater können den Servicekalender auf vielfältige Weise einsetzen:
- Zeitmanagement: Der Kalender hilft dem Berater, stets den Überblick über seine tatsächlichen Aktivitäten zu behalten.
- Kommunikation und Zusammenarbeit: Der Kalender verbessert die Kommunikation und Zusammenarbeit mit dem Unternehmen und den Projektmitgliedern, indem er jederzeit für Transparenz hinsichtlich der erbrachten Leistungen sorgt.
- Nachverfolgung von Fortschritt und Erfolg: Der Kalender ermöglicht es dem Berater, den Arbeitsfortschritt zu verfolgen und sicherzustellen, dass die angestrebten Ziele erreicht werden.
- Dokumentation: Der Kalender kann dokumentarische Grundlage für die Analyse vergangener Projekte und Aufgaben sein oder im Falle von rechtlichen Auseinandersetzungen als Beweismittel dienen.
- Rechnungsstellung: Der Kalender erleichtert dem Berater die Rechnungsstellung und Abrechnung mit dem Auftraggeber durch die genaue und immer nachvollziehbare Aufzeichnung der erbrachten Leistungen.
- Referenz: Der Kalender dient als Referenz für zukünftige Projekte, indem der Berater Erfahrungen und Erfolge im Zeitverlauf nachverfolgen und daraus lernen kann.
- Optimierung von Prozessen: Der Kalender hilft dem Berater, die erbrachten Leistungen zu überprüfen und zu optimieren, indem er erkennt, wo er Zeit sparen kann oder welche Prozesse effizienter gestaltet werden können.
In einem agilen Transformationskontext kann der Servicekalender auch verwendet werden, um die Fortschritte im Rahmen des Transformations-prozesses zu verfolgen und sicherzustellen, dass die Organisation die geplanten Schritte zur Implementierung von Agilität erfolgreich umsetzt.
Für wen ist das Tool geeignet bzw. wo wird es bevorzugt eingesetzt?
Interne oder externe Berater, Projektmanager, Kooperationspartner, Dienstleister, Freiberufler usw..
Wie ist das Tool aufgebaut bzw. was sind die wesentlichen Produktmerkmale?
Der Servicekalender besteht aus einem Individualisierungsbereich, Übersichtsbereich und den Monatsseiten.
Individualisierungsbereich
Hier werden die wesentlichen Grundeinstellungen wie das Gültigkeitsjahr, Dauer der Abrechnungseinheiten, Arbeitsstunden pro Tag vorgenommen sowie alle kunden- und projektspezischen Angaben gemacht.
Übersichtbereich
Im Übersichtsbereich werden für jeden Monat des Jahres die erbrachten Leistungen, Reisekosten, sonstigen Aufwendungen und der Abrechnungsstatus übersichtlich dargestellt. Mit Hilfe der Navigationsschaltflächen kann von hier aus jede Monatsseite sofort aufgerufen werden.
Monatsseiten
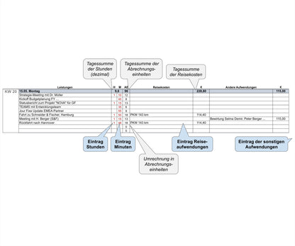
Jeder Monat des Jahres wird auf einer eigenen Seite mit Wochen- und Tageseinteilung dargestellt. Angezeigt werden die Kalenderwochen und die Wochentage mit Namen und Datum. Samstage und Sonntage sind zur Unterscheidung farblich markiert. Für jeden Tag des Monats ist eine eigene Zeile vorgesehen. Hier werden die jeweils erbrachten Leistungen, der Zeitaufwand, die Reisekosten und andere Aufwendungen sowie – falls relevant - ergänzende Informationen eingetragen. Am Ende jeder Monatsseite werden die Leistungsstunden, Reisekosten und andere Aufwendungen dieses Monats subsummiert. Zur schnellen Navigation im Kalender stehen auf jeder Monatsseite Navigationsschaltflächen zur Verfügung.
| Wichtige Merkmale im Überblick | |
| Kurzbezeichnung | SEKAL CT / SEKAL LD |
| Aufbau | (1) Beschreibung (2) Übersicht mit tabellarischer Zusammenfassung aller Jahresmonate (3) 12 einzelne Monatsseiten zur Leistungs- und Kostenerfassung |
| Dateiformat | Microsoft Excel (.xlsx) |
| Kompatibilität | Excel 2021 und jünger. Für ältere Excel-Versionen kann der volle Funktionsumfang nicht gewährleistet werden |
| Artikelnummern |
Einzelbenutzer / CT: Einzelbenutzer / LD: Mehrbenutzer / CT: Mehrbenutzer / LD: |


